機床設備在配置液壓系統時,經常以下情形。
一、液壓系統配置過程
_webp(1).jpg)
作為一家正規的負責任的廠家,以上這些問題會逐個跟您溝通。
二、如何把需求專業地傳達給廠家
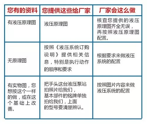
訂購液壓系統,一般是以下三種情況。
.jpg)
當然,還有第四種情況,您手上只有液壓系統的型號。按照液壓系統型號命名方式,有了型號,我們只知道該液電機功率、閥組數、系統壓力,能大概報價,但做出來的液壓站無法保證滿足需求,原因參考1《液壓系統配置過程》。
液壓系統命名方式:
.jpg)
除非這個液壓系統是漢力達液壓生產的,我們可以通過查詢購買記錄,來找到該液壓系統的配置。
三、關于性價比,如何計算
性價比
我們需要厘清一個概念。
使用價格 = 購買價格 / 使用年限。
無保修,產品出庫這一刻代表服務結束,而保修,產品出庫售后服務才剛剛開始。
所以性價比=使用年限 * 性能 / 價格。
價格一樣,看誰質量高;質量一樣,看誰價格便宜;質量一樣、價格一樣,看誰的售后保修時間長。
質量
液壓系統的質量由什么決定?
設計是否合理、元器件的質量是否穩定、組裝工作是否細致、測試怎么做。
設計是否合理:看工程師團隊,知識+經驗
元器件質量:越有實力的廠家,每年采購額度越大,能拿到元器件的價格越有優勢。也就是說比如我們成本2000元的東西用了A類的元器件,可能別的小規模的工廠只能用的起B類元器件。所以你用一樣的價格買到的東西,配置的元器件檔次是不一樣的。
組裝工作:組裝是否細致,決定了液壓站的外觀是否精美,體現了整體的檔次。

